首页
学校概况
党建工作
行政部门
工会
教育督导
校务公开
新闻资讯
学校动态
每周计划
通知公告
教育科研
教研动态
教研成果
课题研究
论文发表
通知公告
教学管理
德育工作
德育园地
国旗下讲话
团队少工委
心理绿苑
"汇爱"家校
总务专栏
校庆专栏
资源中心
首页
学校概况
党建工作
行政部门
校务公开
新闻资讯
教育科研
教学管理
德育工作
总务专栏
校庆专栏
资源中心
首页
>
教育科研
>
课题研究
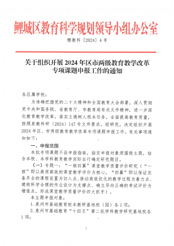
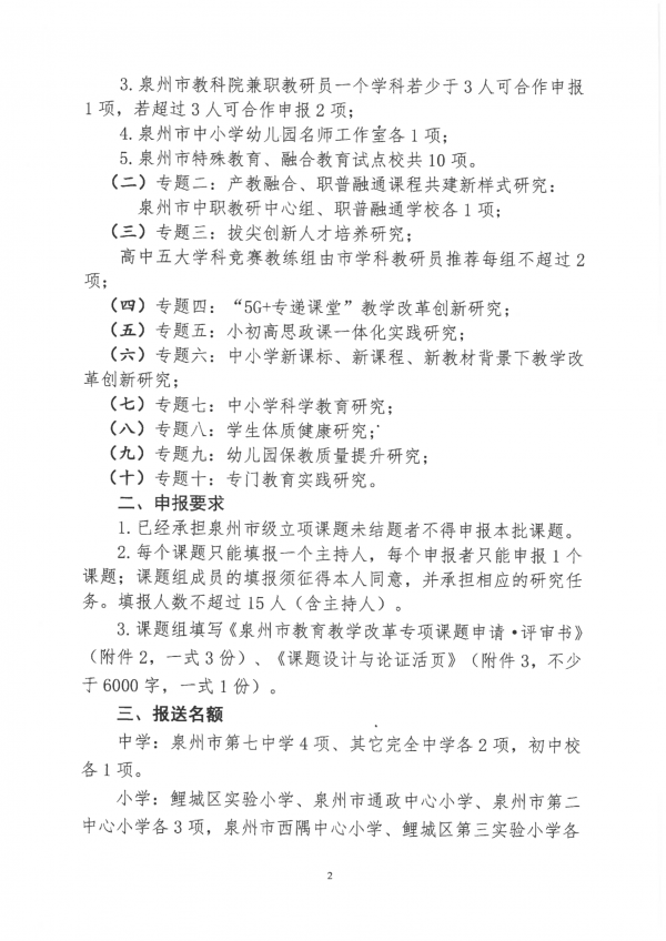
关于组织开展2024年区市两级教育教学改革专项课题申报工作的通知
日期:2024-11-22 19:24:50 发布人:admin 浏览量:
0
打印本文
操作>>
鲤教科【2024】4号 附件.doc
鲤教科【2024】4号 关于做好2024年度区市两级教育教学改革专项课题申报工作的通知.pdf
核发:admin
点击数:0
【
收藏本页
】
上一篇:
没有了
下一篇:
福建省教育科学规划领导小组办公室关于申报 2024 年教育考试招生重点专项课题的通知
返回首页
关闭页面
分享到
相关链接
数字校园
通知公告
信息公开
图书馆
教育基金会
map