首页
学校概况
党建工作
行政部门
工会
教育督导
校务公开
新闻资讯
学校动态
每周计划
通知公告
教育科研
教研动态
教研成果
课题研究
论文发表
通知公告
教学管理
德育工作
德育园地
国旗下讲话
团队少工委
心理绿苑
"汇爱"家校
总务专栏
校庆专栏
资源中心
首页
学校概况
党建工作
行政部门
校务公开
新闻资讯
教育科研
教学管理
德育工作
总务专栏
校庆专栏
资源中心
首页
>
新闻资讯
>
每周计划
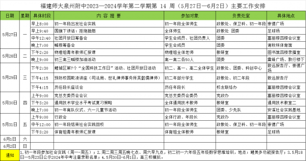
【第14周】2023-2024学年第二学期-每周主要工作安排
日期:2024-05-26 13:22:00 发布人:fsdqzbgs 浏览量:
25
打印本文
操作>>
核发:fsdqzbgs
点击数:25
【
收藏本页
】
上一篇:
【第15周】2023-2024学年第二学期-...
下一篇:
【第13周】2023-2024学年第二学期-...
返回首页
关闭页面
分享到
相关链接
map