据事业单位公开招聘工作人员有关规定及《福建省教育厅、福建省委编办、福建省财政厅、福建省人社厅<关于进一步做好全省中小学幼儿园教师补充工作的若干措施>的通知》(闽教规〔2022〕3号)等文件精神,为做好2023届福建省内本科高校优秀师范毕业生就业工作,结合我市公办学校师资需求情况,决定组织开展我市2023年省内本科高校优秀师范毕业生双向选择公开招聘工作。福建师范大学泉州附属中学招聘5人(中学语文教师1人、中学英语教师1人、中学政治教师1人、中学历史教师1人、中学音乐教师1人)。
一、招聘对象
福建省内本科高校2023届优秀师范毕业生(本专业综合评价前20%)、省内本科高校中通过二级认证师范专业的2023届优秀毕业生(本专业综合评价前30%),不含各级各类公费师范毕业生、委托和定向就业的师范毕业生。
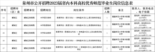
二、招聘岗位、人数及资格要求
三、招聘条件及要求
(一)基本条件
1.具有中华人民共和国国籍;
2.遵守宪法和法律;
3.具备良好的品行和职业道德;
4.具有适应岗位要求的身体条件(符合福建省教师资格认定体检标准);
5.取得与招聘岗位任教学科相一致的教师资格证书;
6.符合招聘岗位所要求的各项资格条件。
有下列情形之一的不得报考:①曾因犯罪受过刑事处罚的人员;②在各级公务员或事业单位招考中被认定有考试严重违纪违规等违反录(聘)用纪律行为的;③在最高人民法院失信被执行人查询平台查询有失信记录的人员;④法律法规规章规定不得报考的其他情形。
报考人员在报名时不是公务员,但在报名之后、聘用之前成为试用期内公务员的,取消其本次考试或聘用资格。
报考人员不得报考聘用后即构成回避关系的招聘岗位。
报考人员应依法如实报告本人是否存在违法犯罪记录,并提交《入职承诺书》和同意入职查询书面材料,未提交相关材料的不得予以聘用。经教育行业从业申请人违法犯罪记录信息前置查询后,如果经查询反馈有《关于开展预防校园性侵专项行动的通知》(泉检发〔2019〕14号)、《教育行业从业申请人违法犯罪记录信息前置查询制度(试行)》(泉检发〔2019〕15号)规定不得或不宜从事教育行业的违法犯罪记录信息,取消其本次聘用资格。
(二)其他条件及要求
1.招聘岗位专业要求设置为具体专业名称的,所学专业与所列专业一致者方可报考;专业要求中的“××类”,以《福建省机关事业单位招考专业指导目录(2023年)》中“××类”所列专业的人员方可报考。报考人员专业的确认,以毕业证书所署的专业为准。所学专业与所需专业应该一致,且该专业的学历(位)层次也必须与岗位要求的文化程度和学位要求相匹配。报考人员专业的确认,以毕业证书所载明的专业为准。报考人员的专业、学历和学位条件三者之间需一致。
2.报考人员最迟须于2023年8月31日前提供学历学位证书、教师资格证书、普通话证书等相关证书。
3.报考人员取得的学历学位须在中国高等教育学生信息网(http://www.chsi.com.cn/)上可查询认证。
四、报名方式
1.报名时间:2023年4月3日—2023年4月7日。
2.报名方式:此次考试报名采取网上报名的方式进行。符合条件的报考者请于报名截止日期前通过事业单位公开招聘考试报名平台(https://fjzk.fjrst.cn/home),进行注册、提交资料、上传照片。每位报考人员只能报考1个符合条件的岗位,报名成功后不得改报,报考人员应慎重选择报考岗位。考生在报名时,还需同步上传学校出具的优秀师范毕业生证明、报考人员所在高校提供的本专业综合评价前20%或本专业综合评价前30%(通过二级认证师范专业)的证明材料,未上传相应证明材料的视为不符合该岗位条件。
3.资格审查:报名者可在报名成功后1日内接收平台公众号推送的资格初审结果,或登录福建省事业单位公开招聘考试报名平台https://fjzk.fjrst.cn/home)查询资格初审结果。申诉截止时间为2023年4月8日12:30,逾期不予受理。
报考人员所填写的报名信息、联系方式(包括移动电话、家庭电话、邮箱、地址等)等应准确无误,保持畅通,因有误而影响招聘考试的,后果由报考人员负责。
拟进入面试、体检、考察阶段,招聘单位、主管部门及组织人事部门将对报考人员的资格条件进行复核;办理聘用手续时,组织人事部门还将对报考人员的资格条件进行再复核。资格条件的最终确认以组织人事部门再复核为准。
五、考试
面试时间:4月15日。
面试由各县(市、区)教育部门按照属地统一组织(具体面试时间、地点、方式由各招聘单位根据教育教学工作进度要求另行通知),参照结构化面试方式,主要考核考生的教育教学综合素质,由面试评委评分后当场公布成绩。面试评委由7人及以上组成,采取去掉一个最高分、一个最低分,取算术平均分数的方法确定报考者的面试分数。面试成绩总分为100分,合格线为70分,成绩采取四舍五入取小数点后2位,未达到合格线者不予聘用。报考各县(市、区)教育部门下属公办学校的成绩在各县(市、区)政府网站上公示7天。
六、体检与考察
报考人员应携带本人身份证、就业协议书(内容空白且要求份数完整)参加考试。招考单位根据岗位招聘人数,在面试成绩合格线以上的考生中按高分到低分的顺序依次等额确定体检人选,并签订就业协议书。若面试成绩相同,可由招聘单位及其主管部门根据编制情况和教育教学需求,商当地人社部门研究提出体检对象的确定方式,并报市教育局、市人社局同意后实施;若招聘单位编制不足或原有招聘计划已满足教育教学需求,则加试一场面试,面试成绩排名以加试成绩为准,决定体检对象。
(一)体检
1.体检由各县(市、区)教育部门按照属地统一组织,按《福建省教师资格申请人员体检标准(2018年修订)》的标准执行,对体检结果有异议的考生,可在接到体检结论的7日内申请复检1次,复检医院由招聘单位主管部门指定,体检结果以复检结果为准。体检不合格或自动弃权的,可按成绩由高到低依次递补。体检费用个人自理。
2.女性报考人员因怀孕需申请延期体检的,应提供怀孕的医学证明并与招聘单位主管部门约定延缓体检的最长期限,待所有体检项目全部合格后方可办理入职手续。
3.体检具体事宜另行通知。
(二)考察
用人单位按1:1比例对考试、体检均合格的报考人员组织考察。通过采取查阅档案、学历学位等资格条件验证、违法违纪情况调查、信用情况调查、违法犯罪记录信息前置查询等方式对体检合格者进行全面考察。考察包括核实报考人员是否符合规定的报考条件,确认其报名时提交的信息和材料是否真实、准确,重点对其思想政治表现、道德品质、遵纪守法、廉洁自律、业务能力、工作实绩以及是否需要回避等进行考察,并对报考人员个人档案进行审核。
报考人员应在规定时间内及时提供相关政审考察材料。报考人员未配合招聘单位在规定时间内完成政审考察工作且无特殊原因的,视为自动放弃考察及聘用资格。考察不合格者不予聘用。
七、公示与聘用
考察合格者确定为拟聘用人选,根据招聘单位(学校)属地分别在各县(市、区)政府网站进行为期7个工作日的公示。其中,同一岗位涉及多个聘用学校的,由报考人员按面试成绩从高到低的顺序依次优先选择聘用学校,面试成绩相同的,按照体检对象的确定方式决定优先选择顺序。公示期满不影响聘用的,经政府人事行政部门核准后,由用人单位按有关规定与考生签订聘用合同。试用期满经考核合格者,予以转正;考核不合格者,取消其聘用资格。
八、其他事项
(一)本次招聘相关信息将通过各招聘单位网站发布,应聘人员应及时关注各招聘单位网站相关信息。
(二)拟聘用人员的最低服务年限(含试用期)按照各县(市、区)规定执行,最低服务年限内不允许通过调动方式调离所在学校或单位。被认定为高层次人才或享受相关人才政策优惠的引聘人员,最低服务年限按《泉州市高层次人才认定和团队评审及政策支持规定》《泉州市“基础教育人才引进行动”工作方案》等文件规定执行。
(三)招聘工作坚持公开报考条件、公开考试程序、公开考试结果“三公开”制度,严格遵守保密规定和回避制度。本次考试纪律按照人力资源和社会保障部《事业单位公开招聘违纪违规行为处理规定》(人社部令第35号)有关规定执行。本次考试回避规定按照《中共中央组织部 人力资源社会保障部关于印发事业单位人事管理回避规定的通知》(人社部规〔2019〕1号)有关规定执行。招聘工作全程接受泉州市纪委监委驻市教育局纪检监察组(电话:0595-22798807)以及派驻各县(市、区)教育部门的纪检部门监督(联系方式详见附件2)。
(四)未尽事宜由泉州市教育局负责解释。咨询电话:22781630。
附件:1.泉州市公开招聘2023届省内本科高校优秀师范毕业生岗位信息表
2.各招聘单位(学校)纪检部门监督联系表

(扫描二维码查看详情)
泉州市教育局
2023年3月27日
